调节性T细胞(Treg) 已被确定为一种抗炎性T细胞群,在维持免疫抑制性肿瘤微环境(TME) 方面起着至关重要的作用。乳酸是癌症中的重要代谢物,与肿瘤预后、转移和总生存期有关。2019年芝加哥大学赵英明教授课题组首次报道了组蛋白上赖氨酸残基上发现乳酸化修饰,后续的研究表明乳酸化修饰在细胞重编程、神经兴奋,肿瘤发生和糖代谢等方面发挥着重要的生物功能。而乳酸对Treg细胞的影响及其潜在机制尚不清楚。
近日,南京医科大学第一附属医院吕凌教授团队在Cell 经典子刊Cell Reports上发表了题为Tumor metabolite lactate promotes tumorigenesis by modulating MOESIN lactylation and enhancing TGF-β signaling in regulatory T cells 的最新文章,揭示了肿瘤中,代谢物乳酸通过调节Treg细胞中MOESIN蛋白的乳酸化,增强TGF-β信号传导来影响肿瘤微环境,促进肿瘤发生的全新机制。景杰抗体PTMab®为该研究提供了乳酸化泛抗体 (PTM-1401RM) 及乳酸化特异性位点定制抗体。

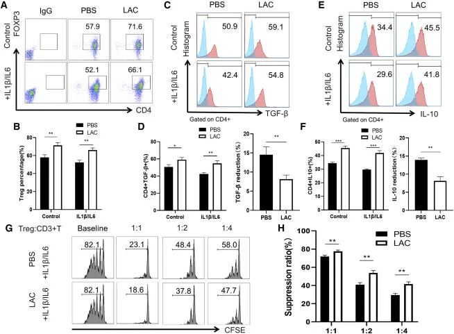
研究首先探究了肿瘤代谢物对Treg细胞的影响,选择了几种常见的TME分子,如嘧啶,嘌呤,乙酰和乳酸盐,结果发现乳酸增加FOXP3的表达并增强Treg细胞功能。通过体外实验观察到乳酸在炎症环境中维持Treg细胞的稳定性和功能。使用乳酸脱氢酶抑制剂 (LDHi) 验证了乳酸减少后抑制TME中Treg细胞的免疫调节作用。

图1 乳酸在炎症环境中维持Treg细胞的稳定性和功能
研究者进一步通过数据库搜索到与免疫密切相关的乳酸化相关蛋白质与4个乳酸化位点,定制了4种乳酸化特异性位点抗体,分别为DDX58蛋白中的K851,IDO蛋白中的K363,HMGB1蛋白中的K114和MOESIN蛋白中的K72。通过体外实验发现乳酸盐通过Lys72残基处MOESIN的乳酸化来调节Treg细胞的发育和功能。

图2 乳酸盐通过Lys72残基处MOESIN的乳酸化来调节Treg细胞的发育和功能
为了进一步分析细胞Treg诱导中乳酸化机制,研究者通过使用三维建模预测乳酸化修饰前后的MOESIN结构推断Lys72乳酸化对MOESIN结构和功能的潜在影响。由于TGF-β信号传导与FOXP3密切相关,研究者分别分析了MOESIN乳酸化对TGF-βRI和TGF-βRII的影响。基于结构特征,MOESIN蛋白在蛋白-蛋白对接后与TGF-βRI和TGF-βRII相互作用较好。通过分子生物学实验进一步验证了Lys72处MOESIN的乳酸化通过TGF-βRI而不是TGF-βRII增强了TGF-β信号传导。

图3 Lys72处MOESIN的乳酸化通过TGF-βR增强Tgf-β信号传导
接下来,研究者探讨了降低TME中的乳酸浓度是否可以通过在体内实验中加入抗PD-1与LDHi治疗相结合来增强抗肿瘤PD-1阻断疗法。结果显示且抗PD-1治疗有反应的肝细胞癌患者,其Treg细胞中MOESIN蛋白乳酸化水平低于无反应个体。表明乳酸脱氢酶抑制剂与抗PD-1的联合治疗可增强其抗肿瘤作用。

图4 抗PD-1治疗有反应的个体的MOESIN乳酸化水平低于无反应者
综上所述,该研究提出了乳酸盐通过MOESIN中Lys72的乳酸化来调节Treg细胞的产生,进而改善MOESIN与TGF-βI和下游SMAD3信号传导的相互作用的新机制,这为通过靶向Treg细胞为癌症免疫治疗提供了新的理论基础。